This study evaluated eight cardio-metabolic indices for predicting MetS in Iranian adults with T2DM, with LAP and CMI emerging as the most robust predictors. LAP captures the interplay between visceral adiposity and dyslipidemia, central to MetS…
Blog
-

Finally, an airline-friendly power bank that charges my MacBook from 0 to 50% in record time
ZDNET’s key takeaways
- A premium-quality power bank designed and built for modern workloads
- Three USB-C ports and a retractable USB-C cable with a maximum of 300W power output
- Expensive at $220, but right now there’s $50 off!
Follow ZDNET:
Continue Reading
-

Gastro-oesophageal reflux disease symptom subtypes and endoscopy findings: a retrospective, cross-sectional study from Southwestern Nigeria | BMC Gastroenterology
In this multicentre study from southwestern Nigeria, we aimed to describe the pattern of symptoms and endoscopy findings among patients with GORD symptoms and to examine the association between symptom subtype and endoscopy abnormalities. The…
Continue Reading
-

Unlocking the metabolic and anti-inflammatory therapeutic potential of lactate in critically ill patients | Critical Care
Lactate administration and sepsis
Sepsis is a major cause of mortality worldwide [52]. Hyperlactatemia is recognized as a marker of poor prognosis during sepsis [53], with its persistence despite optimal initial management (including fluid…
Continue Reading
-

League Pass Game of the Day: Detroit Pistons vs. Houston Rockets (8 ET)
Cade Cunningham and Amen Thompson are set to square off in this evening’s League Pass of the Day.
The Detroit Pistons travel to Houston for a Friday night battle between Eastern and Western conference foes, with both teams looking to get their…
Continue Reading
-

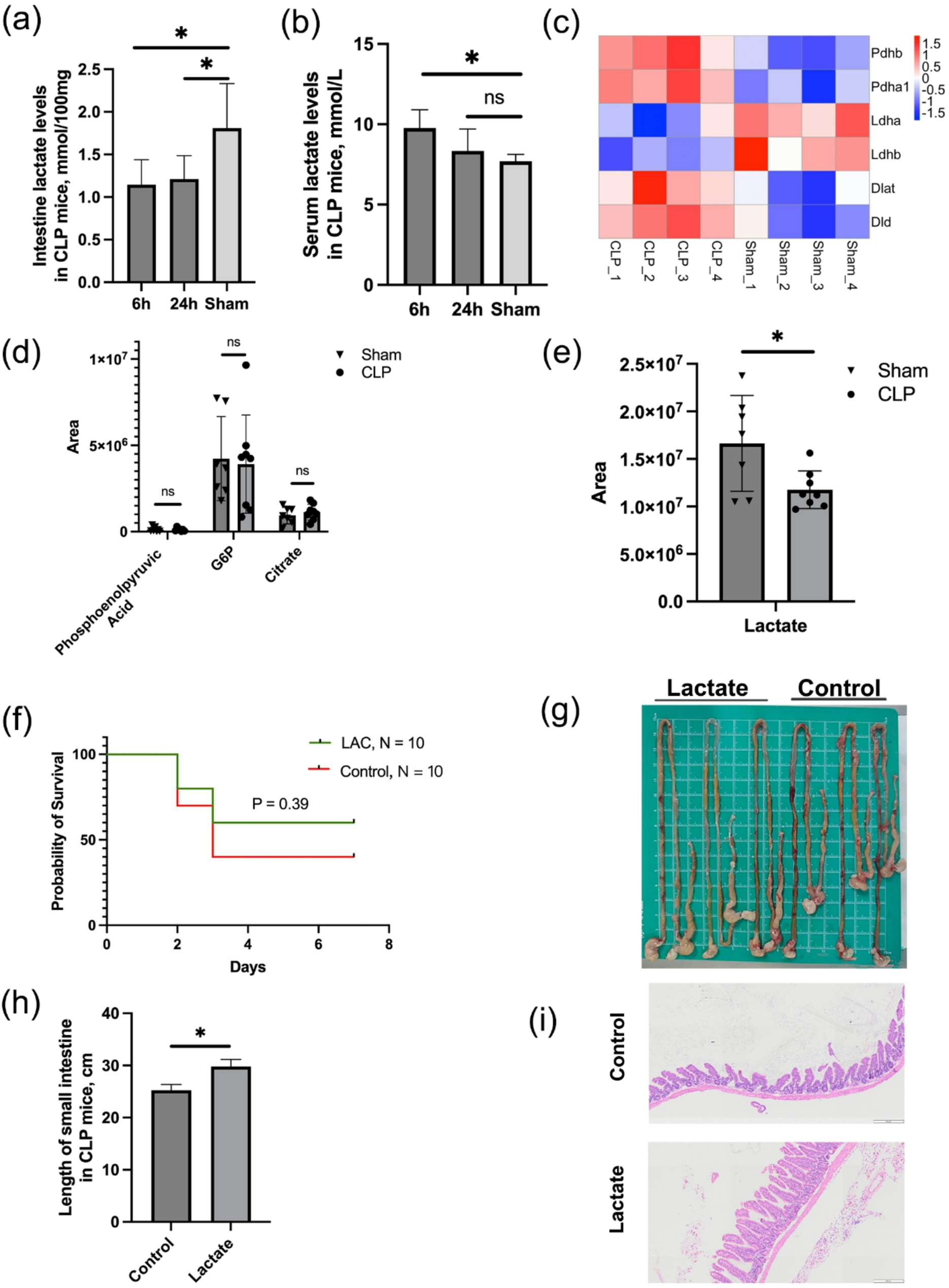
Intestinal lactate as a crucial molecular for intestinal epithelial cell renewal in sepsis | Critical Care
Open Access This article is licensed under a Creative Commons Attribution-NonCommercial-NoDerivatives 4.0 International License, which permits any non-commercial use, sharing, distribution and reproduction in any medium or…
Continue Reading
-
European Confectionery Profits to Recover After Cocoa Price Shock – Fitch Ratings
- European Confectionery Profits to Recover After Cocoa Price Shock Fitch Ratings
- Spike in global cocoa bean prices hits profits at Lir Chocolates The Irish Times
- Pre-tax profits at Lir Chocolates plunge 85pc in one year The Irish Independent
- Soaring price of cocoa bean melts profits at Lir Chocolates by 85% Irish Examiner
Continue Reading
-

IRONMAN athlete Imogen Simmonds accepts a finding of no fault for her anti-doping rule violation
As previously announced, the athlete provided a sample under the Testing Authority and Results Management Authority of IRONMAN during an unannouced out-of-competiton doping control performed on 8 December 2024….
Continue Reading
-

Comparing the impact and mechanistic pathways of micro-environmental interventions targeting healthier vs. more environmentally sustainable food options: an overview of reviews | BMC Medicine
Availability
Five reviews [57, 66, 72, 76, 77] included eight availability interventions (Table 4) (Fig. 2).
Table 4 Summary of results by TIPPME [11] intervention type and comparator Fig. 2 Summary of results. “’+’: Positive effect;…
Continue Reading
-

Mikaela Shiffrin launches new podcast “What’s the Point” to explore motivation and purpose
Mikaela Shiffrin, the all-time winningest Alpine skier in World Cup history and a two-time Olympic champion, is expanding her horizons with the launch of her first podcast, What’s the Point with Mikaela Shiffrin, debuting on 29 October…
Continue Reading
