- Gold Soars Above $4,500 for First Time on Geopolitics, Rates Bloomberg.com
- Gold, silver and platinum sparkle at all-time peaks Reuters
- Gold hits record high on US rate cut bets; silver joins rally to hit all-time peak Dawn
- Gold and silver hit records as investors hunt for safety BBC
- Gold tops $4,500, Japan stabilizes, U.S. data in focus— what’s moving markets Investing.com
Category: 3. Business
-
Gold Soars Above $4,500 for First Time on Geopolitics, Rates – Bloomberg.com
-

Hyundai Motor Group Strengthens Software and IT Leadership with Key Executive Appointments
Seokmoon Ryoo, Senior Vice President and Head of Software Platform Division at Hyundai AutoEver, has been appointed as CEO of the software focused Hyundai affiliate, effective January 1st, 2026. This move aligns with the Group’s strategy of enhancing its technological and quality driven edge in software development.
Ryoo joined Hyundai AutoEver in 2024 after serving as CTO at SOCAR, Korea’s mobility innovation platform. During his tenure at Hyundai AutoEver, he led the development of IT systems, software platforms, and vehicle software innovation initiatives.
Under his leadership, Hyundai AutoEver fostered a culture of innovation and talent cultivation in software development. As CEO, Ryoo’s mandate includes strengthening technological and quality excellence while driving greater synergies in Group-wide software innovation.
These leadership changes solidify Hyundai Motor Group’s commitment to technology-driven management and its transition into a software-defined mobility group. The Group continues to make strategic investments to ensure long-term technological competitiveness and sustain its innovation momentum.
Continue Reading
-

The University of Tokyo and Fujitsu launch trial for Japan’s first cloud-connected inter-regional workload shift based on power grid conditions
The University of Tokyo (UTokyo) and Fujitsu Limited today announced the commencement of a trial on inter-regional workload shifting between data centers. This initiative is part of the Watt-Bit Collaboration Project, which aims to optimize electricity supply and demand by integrating and operating power and communication systems in response to the increasing power consumption of data centers driven by AI demand. The trial will run from January 5, 2026, to March 31, 2026.
This trial is a technical verification toward the realization of the Watt-Bit Collaboration Project for Green Transformation, which the UTokyo announced with TEPCO Power Grid in October 2025. Moving forward, the partners aim to build a carbon-neutral and sustainable infrastructure and contribute to green transformation by actively utilizing renewable energy to meet electricity demand.
The two organizations will collaborate with national and related bodies to expand connected locations and plan additional verifications, including the utilization of APN (All Photonics Network), the next-generation communication infrastructure. Through open innovation and collaboration across industry, government, and academia, the organizations will develop technologies to realize a sovereign distributed data center concept ensuring data and operational sovereignty primarily in regions surrounding renewable energy sources, thereby contributing to the development of sustainable public infrastructure.
UTokyo’s Center for Strategic Promotion of Green Transformation (GX) has previously promoted the introduction of renewable energy, the spatial and temporal understanding of electricity consumption, and conducted trials on workload shifting based on electricity price differences between regions. In addition to these efforts, UTokyo will proceed with the integrated visualization of campus-wide electricity consumption and carbon footprint, the utilization of energy data such as from power grids, and the optimization of electricity consumption within the campus across facilities and equipment, including workload shifting, and further utilization of renewable energy.
Fujitsu aims to advance the social implementation of the Watt-Bit Collaboration and make the world more sustainable by providing the sovereign cloud solution Fujitsu Cloud Service powered by Oracle Alloy and cloud-native technologies including containers, which are essential for distributed data centers.
Continue Reading
-

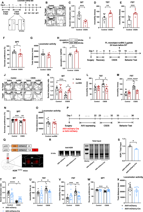
Astroglial kappa opioid receptor-mediated reduction of glutamate exchanger xCT in the prelimbic cortex underlies chronic stress-induced depressive-like behaviors
Monroe SM, Harkness KL. Major depression and its recurrences: life course matters. Annu Rev Clin Psychol. 2022;18:329–57.
Google Scholar
Ferrari AJ, Baxter AJ, Whiteford HA. A systematic review of the global distribution and availability of prevalence data for bipolar disorder. J Affect Disord. 2011;134:1–13.
Google Scholar
Sanacora G, Zarate CA, Krystal JH, Manji HK. Targeting the glutamatergic system to develop novel, improved therapeutics for mood disorders. Nat Rev Drug Discov. 2008;7:426–37.
Google Scholar
Niciu MJ, Kelmendi B, Sanacora G. Overview of glutamatergic neurotransmission in the nervous system. Pharmacol Biochem Behav. 2012;100:656–64.
Google Scholar
Popoli M, Yan Z, McEwen BS, Sanacora G. The stressed synapse: the impact of stress and glucocorticoids on glutamate transmission. Nat Rev Neurosci. 2011;13:22–37.
Google Scholar
Zarate CA Jr, Singh JB, Quiroz JA, De Jesus G, Denicoff KK, Luckenbaugh DA, et al. A double-blind, placebo-controlled study of memantine in the treatment of major depression. Am J Psychiatry. 2006;163:153–5.
Google Scholar
Zarate C Jr, Machado-Vieira R, Henter I, Ibrahim L, Diazgranados N, Salvadore G. Glutamatergic modulators: the future of treating mood disorders? Harv Rev Psychiatry. 2010;18:293–303.
Google Scholar
Nasca C, Xenos D, Barone Y, Caruso A, Scaccianoce S, Matrisciano F, et al. L-acetylcarnitine causes rapid antidepressant effects through the epigenetic induction of mGlu2 receptors. Proc Natl Acad Sci USA. 2013;110:4804–9.
Google Scholar
Ottestad-Hansen S, Hu QX, Follin-Arbelet VV, Bentea E, Sato H, Massie A, et al. The cystine-glutamate exchanger (xCT, Slc7a11) is expressed in significant concentrations in a subpopulation of astrocytes in the mouse brain. Glia. 2018;66:951–70.
Google Scholar
Pajarillo E, Rizor A, Lee J, Aschner M, Lee E. The role of astrocytic glutamate transporters GLT-1 and GLAST in neurological disorders: potential targets for neurotherapeutics. Neuropharmacology. 2019;161:107559.
Google Scholar
Baker DA, Shen H, Kalivas PW. Cystine/glutamate exchange serves as the source for extracellular glutamate: modifications by repeated cocaine administration. Amino acids. 2002;23:161–2.
Google Scholar
Lewerenz J, Hewett SJ, Huang Y, Lambros M, Gout PW, Kalivas PW, et al. The cystine/glutamate antiporter system x(c)(-) in health and disease: from molecular mechanisms to novel therapeutic opportunities. Antioxid redox Signal. 2013;18:522–55.
Google Scholar
Reissner KJ, Gipson CD, Tran PK, Knackstedt LA, Scofield MD, Kalivas PW. Glutamate transporter GLT-1 mediates N-acetylcysteine inhibition of cocaine reinstatement. Addiction Biol. 2015;20:316–23.
Google Scholar
Nasca C, Bigio B, Zelli D, de Angelis P, Lau T, Okamoto M, et al. Role of the astroglial glutamate exchanger xCT in ventral hippocampus in resilience to stress. Neuron. 2017;96:402–13.e5.
Google Scholar
Ferreira FR, Biojone C, Joca SR, Guimarães FS. Antidepressant-like effects of N-acetyl-L-cysteine in rats. Behavioural pharmacology. 2008;19:747–50.
Google Scholar
Linck VM, Costa-Campos L, Pilz LK, Garcia CR, Elisabetsky E. AMPA glutamate receptors mediate the antidepressant-like effects of N-acetylcysteine in the mouse tail suspension test. Behav Pharmacol. 2012;23:171–7.
Google Scholar
Chaudhry FA, Lehre KP, van Lookeren Campagne M, Ottersen OP, Danbolt NC, Storm-Mathisen J. Glutamate transporters in glial plasma membranes: highly differentiated localizations revealed by quantitative ultrastructural immunocytochemistry. Neuron. 1995;15:711–20.
Google Scholar
Haugeto O, Ullensvang K, Levy LM, Chaudhry FA, Honoré T, Nielsen M, et al. Brain glutamate transporter proteins form homomultimers. J Biol Chem. 1996;271:27715–22.
Google Scholar
Lehre KP, Danbolt NC. The number of glutamate transporter subtype molecules at glutamatergic synapses: chemical and stereological quantification in young adult rat brain. J Neurosci. 1998;18:8751–7.
Google Scholar
Banasr M, Duman RS. Glial loss in the prefrontal cortex is sufficient to induce depressive-like behaviors. Biol psychiatry. 2008;64:863–70.
Google Scholar
Gittins RA, Harrison PJ. A morphometric study of glia and neurons in the anterior cingulate cortex in mood disorder. J Affect Disord. 2011;133:328–32.
Google Scholar
Codeluppi SA, Chatterjee D, Prevot TD, Bansal Y, Misquitta KA, Sibille E, et al. Chronic stress alters astrocyte morphology in mouse prefrontal cortex. Int J Neuropsychopharmacol. 2021;24:842–53.
Google Scholar
Codeluppi SA, Xu M, Bansal Y, Lepack AE, Duric V, Chow M, et al. Prefrontal cortex astroglia modulate anhedonia-like behavior. Mol Psychiatry. 2023;28:4632–41.
Google Scholar
Kofuji P, Araque A. G-Protein-Coupled receptors in astrocyte-neuron communication. Neuroscience. 2021;456:71–84.
Google Scholar
Eriksson PS, Nilsson M, Wågberg M, Hansson E, Rönnbäck L. Kappa-opioid receptors on astrocytes stimulate L-type Ca2+ channels. Neuroscience. 1993;54:401–7.
Google Scholar
Stiene-Martin A, Zhou R, Hauser KF. Regional, developmental, and cell cycle-dependent differences in mu, delta, and kappa-opioid receptor expression among cultured mouse astrocytes. Glia. 1998;22:249–59.
Google Scholar
Xu M, Bruchas MR, Ippolito DL, Gendron L, Chavkin C. Sciatic nerve ligation-induced proliferation of spinal cord astrocytes is mediated by kappa opioid activation of p38 mitogen-activated protein kinase. J Neurosci. 2007;27:2570–81.
Google Scholar
McLennan GP, Kiss A, Miyatake M, Belcheva MM, Chambers KT, Pozek JJ, et al. Kappa opioids promote the proliferation of astrocytes via Gbetagamma and beta-arrestin 2-dependent MAPK-mediated pathways. J Neurochem. 2008;107:1753–65.
Google Scholar
Knoll AT, Carlezon WA Jr. Dynorphin, stress, and depression. Brain Res. 2010;1314:56–73.
Google Scholar
Tejeda HA, Shippenberg TS, Henriksson R. The dynorphin/κ-opioid receptor system and its role in psychiatric disorders. Cell Mol Life Sci. 2012;69:857–96.
Google Scholar
Zan GY, Sun X, Wang YJ, Liu R, Wang CY, Du WJ, et al. Amygdala dynorphin/κ opioid receptor system modulates depressive-like behavior in mice following chronic social defeat stress. Acta pharmacologica Sin. 2022;43:577–87.
Google Scholar
Wang YJ, Zan GY, Xu C, Li XP, Shu X, Yao SY, et al. The claustrum-prelimbic cortex circuit through dynorphin/κ-opioid receptor signaling underlies depression-like behaviors associated with social stress etiology. Nat Commun. 2023;14:7903.
Google Scholar
Bruchas MR, Schindler AG, Shankar H, Messinger DI, Miyatake M, Land BB, et al. Selective p38α MAPK deletion in serotonergic neurons produces stress resilience in models of depression and addiction. Neuron. 2011;71:498–511.
Google Scholar
Zan GY, Wang YJ, Li XP, Fang JF, Yao SY, Du JY, et al. Amygdalar κ-opioid receptor-dependent upregulating glutamate transporter 1 mediates depressive-like behaviors of opioid abstinence. Cell Rep. 2021;37:109913.
Google Scholar
Ehrich JM, Messinger DI, Knakal CR, Kuhar JR, Schattauer SS, Bruchas MR, et al. Kappa opioid receptor-induced aversion requires p38 MAPK activation in VTA dopamine neurons. J Neurosci. 2015;35:12917–31.
Google Scholar
Bruchas MR, Land BB, Aita M, Xu M, Barot SK, Li S, et al. Stress-induced p38 mitogen-activated protein kinase activation mediates kappa-opioid-dependent dysphoria. J Neurosci. 2007;27:11614–23.
Google Scholar
Knackstedt LA, LaRowe S, Mardikian P, Malcolm R, Upadhyaya H, Hedden S, et al. The role of cystine-glutamate exchange in nicotine dependence in rats and humans. Biol psychiatry. 2009;65:841–5.
Google Scholar
Chen Y, Yao SY, Shu X, Wang YJ, Liu JG. Changes in mRNA and miRNA expression in the prelimbic cortex related to depression-like syndrome induced by chronic social defeat stress in mice. Behavioural brain Res. 2023;438:114211.
Google Scholar
Zhu Y, Wang K, Ma T, Ji Y, Lou Y, Fu X, et al. Nucleus accumbens D1/D2 circuits control opioid withdrawal symptoms in mice. J Clin Invest. 2023;133:e163266.
Google Scholar
Zhang J, Lu Y, Jia M, Bai Y, Sun L, Dong Z, et al. Kappa opioid receptor in nucleus accumbens regulates depressive-like behaviors following prolonged morphine withdrawal in mice. iScience. 2023;26:107536.
Google Scholar
Belcheva MM, Clark AL, Haas PD, Serna JS, Hahn JW, Kiss A, et al. Mu and kappa opioid receptors activate ERK/MAPK via different protein kinase C isoforms and secondary messengers in astrocytes. J Biol Chem. 2005;280:27662–9.
Google Scholar
Bruchas MR, Macey TA, Lowe JD, Chavkin C. Kappa opioid receptor activation of p38 MAPK is GRK3- and arrestin-dependent in neurons and astrocytes. J Biol Chem. 2006;281:18081–9.
Google Scholar
Kofuji P, Araque A. Astrocytes and behavior. Annu Rev Neurosci. 2021;44:49–67.
Google Scholar
Bridges R, Lutgen V, Lobner D, Baker DA. Thinking outside the cleft to understand synaptic activity: contribution of the cystine-glutamate antiporter (System xc-) to normal and pathological glutamatergic signaling. Pharmacol Rev. 2012;64:780–802.
Google Scholar
Petr GT, Sun Y, Frederick NM, Zhou Y, Dhamne SC, Hameed MQ, et al. Conditional deletion of the glutamate transporter GLT-1 reveals that astrocytic GLT-1 protects against fatal epilepsy while neuronal GLT-1 contributes significantly to glutamate uptake into synaptosomes. J Neurosci. 2015;35:5187–201.
Google Scholar
Kalivas PW. The glutamate homeostasis hypothesis of addiction. Nat Rev Neurosci. 2009;10:561–72.
Google Scholar
John CS, Smith KL, Van’t Veer A, Gompf HS, Carlezon WA Jr, Cohen BM, et al. Blockade of astrocytic glutamate uptake in the prefrontal cortex induces anhedonia. Neuropsychopharmacology. 2012;37:2467–75.
Google Scholar
McBean GJ. Cerebral cystine uptake: a tale of two transporters. Trends Pharmacol Sci. 2002;23:299–302.
Google Scholar
Bentea E, Demuyser T, Van Liefferinge J, Albertini G, Deneyer L, Nys J, et al. Absence of system xc- in mice decreases anxiety and depressive-like behavior without affecting sensorimotor function or spatial vision. Prog Neuro-psychopharmacol Biol psychiatry. 2015;59:49–58.
Google Scholar
Albertini G, Deneyer L, Ottestad-Hansen S, Zhou Y, Ates G, Walrave L, et al. Genetic deletion of xCT attenuates peripheral and central inflammation and mitigates LPS-induced sickness and depressive-like behavior in mice. Glia. 2018;66:1845–61.
Google Scholar
Demuyser T, Deneyer L, Bentea E, Albertini G, Femenia T, Walrave L, et al. Slc7a11 (xCT) protein expression is not altered in the depressed brain and system xc- deficiency does not affect depression-associated behaviour in the corticosterone mouse model. World J Biol Psychiatry. 2019;20:381–92.
Google Scholar
Chaki S. mGlu2/3 receptor antagonists as novel antidepressants. Trends Pharmacol Sci. 2017;38:569–80.
Google Scholar
Kawasaki T, Ago Y, Yano K, Araki R, Washida Y, Onoe H, et al. Increased binding of cortical and hippocampal group II metabotropic glutamate receptors in isolation-reared mice. Neuropharmacology. 2011;60:397–404.
Google Scholar
Nasca C, Bigio B, Zelli D, Nicoletti F, McEwen BS. Mind the gap: glucocorticoids modulate hippocampal glutamate tone underlying individual differences in stress susceptibility. Mol Psychiatry. 2015;20:755–63.
Google Scholar
Feyissa AM, Woolverton WL, Miguel-Hidalgo JJ, Wang Z, Kyle PB, Hasler G, et al. Elevated level of metabotropic glutamate receptor 2/3 in the prefrontal cortex in major depression. Prog Neuropsychopharmacol Biol Psychiatry. 2010;34:279–83.
Google Scholar
Muguruza C, Miranda-Azpiazu P, Díez-Alarcia R, Morentin B, González-Maeso J, Callado LF, et al. Evaluation of 5-HT2A and mGlu2/3 receptors in postmortem prefrontal cortex of subjects with major depressive disorder: effect of antidepressant treatment. Neuropharmacology. 2014;86:311–8.
Google Scholar
McOmish CE, Pavey G, Gibbons A, Hopper S, Udawela M, Scarr E, et al. Lower [3H]LY341495 binding to mGlu2/3 receptors in the anterior cingulate of subjects with major depressive disorder but not bipolar disorder or schizophrenia. J Affect Disord. 2016;190:241–8.
Google Scholar
Sofroniew MV, Vinters HV. Astrocytes: biology and pathology. Acta Neuropathol. 2010;119:7–35.
Google Scholar
Siracusa R, Fusco R, Cuzzocrea S. Astrocytes: role and functions in brain pathologies. Front Pharmacol. 2019;10:1114.
Google Scholar
Ongür D, Drevets WC, Price JL. Glial reduction in the subgenual prefrontal cortex in mood disorders. Proc Natl Acad Sci USA. 1998;95:13290–5.
Google Scholar
McLaughlin JP, Li S, Valdez J, Chavkin TA, Chavkin C. Social defeat stress-induced behavioral responses are mediated by the endogenous kappa opioid system. Neuropsychopharmacology. 2006;31:1241–8.
Google Scholar
Donahue RJ, Landino SM, Golden SA, Carroll FI, Russo SJ, Carlezon WA Jr. Effects of acute and chronic social defeat stress are differentially mediated by the dynorphin/kappa-opioid receptor system. Behav Pharmacol. 2015;26:654–63.
Google Scholar
Land BB, Bruchas MR, Schattauer S, Giardino WJ, Aita M, Messinger D, et al. Activation of the kappa opioid receptor in the dorsal raphe nucleus mediates the aversive effects of stress and reinstates drug seeking. Proc Natl Acad Sci USA. 2009;106:19168–73.
Google Scholar
Galeotti N, Ghelardini C. Selective modulation of the PKCɛ/p38MAP kinase signalling pathway for the antidepressant-like activity of amitriptyline. Neuropharmacology. 2012;62:289–96.
Google Scholar
Grassmé H, Jernigan PL, Hoehn RS, Wilker B, Soddemann M, Edwards MJ, et al. Inhibition of acid sphingomyelinase by antidepressants counteracts stress-induced activation of P38-Kinase in major depression. Neurosignals. 2015;23:84–92.
Google Scholar
Bruchas MR, Chavkin C. Kinase cascades and ligand-directed signaling at the kappa opioid receptor. Psychopharmacology. 2010;210:137–47.
Google Scholar
Liu-Chen LY, Huang P. Signaling underlying kappa opioid receptor-mediated behaviors in rodents. Front Neurosci. 2022;16:964724.
Google Scholar
Wadenberg ML. A review of the properties of spiradoline: a potent and selective kappa-opioid receptor agonist. CNS Drug Rev. 2003;9:187–98.
Google Scholar
Mague SD, Pliakas AM, Todtenkopf MS, Tomasiewicz HC, Zhang Y, Stevens WC Jr., et al. Antidepressant-like effects of kappa-opioid receptor antagonists in the forced swim test in rats. J Pharmacol Exp Ther. 2003;305:323–30.
Google Scholar
Dalefield ML, Scouller B, Bibi R, Kivell BM. The kappa opioid receptor: a promising therapeutic target for multiple pathologies. Front Pharmacol. 2022;13:837671.
Google Scholar
Margolis EB, Wallace TL, Van Orden LJ, Martin WJ. Differential effects of novel kappa opioid receptor antagonists on dopamine neurons using acute brain slice electrophysiology. PLoS One. 2020;15:e0232864.
Google Scholar
Van’t Veer A, Carlezon WA Jr. Role of kappa-opioid receptors in stress and anxiety-related behavior. Psychopharmacology. 2013;229:435–52.
Google Scholar
Azocar VH, Sepúlveda G, Ruiz C, Aguilera C, Andrés ME, Fuentealba JA. The blocking of kappa-opioid receptor reverses the changes in dorsolateral striatum dopamine dynamics during the amphetamine sensitization. J Neurochem. 2019;148:348–58.
Google Scholar
Wong S, Le GH, Vasudeva S, Teopiz KM, Phan L, Meshkat S, et al. Preclinical and clinical efficacy of kappa opioid receptor antagonists for depression: a systematic review. J Affect Disord. 2024;362:816–27.
Google Scholar
Smirnova L, Gräfe A, Seiler A, Schumacher S, Nitsch R, Wulczyn FG. Regulation of miRNA expression during neural cell specification. Eur J Neurosci. 2005;21:1469–77.
Google Scholar
Mor E, Cabilly Y, Goldshmit Y, Zalts H, Modai S, Edry L, et al. Species-specific microRNA roles elucidated following astrocyte activation. Nucleic Acids Res. 2011;39:3710–23.
Google Scholar
Schratt GM, Tuebing F, Nigh EA, Kane CG, Sabatini ME, Kiebler M, et al. A brain-specific microRNA regulates dendritic spine development. Nature. 2006;439:283–9.
Google Scholar
Schratt G. microRNAs at the synapse. Nat Rev Neurosci. 2009;10:842–9.
Google Scholar
Baudry A, Mouillet-Richard S, Schneider B, Launay JM, Kellermann O. miR-16 targets the serotonin transporter: a new facet for adaptive responses to antidepressants. Science. 2010;329:1537–41.
Google Scholar
Issler O, Haramati S, Paul ED, Maeno H, Navon I, Zwang R, et al. MicroRNA 135 is essential for chronic stress resiliency, antidepressant efficacy, and intact serotonergic activity. Neuron. 2014;83:344–60.
Google Scholar
Issler O, Chen A. Determining the role of microRNAs in psychiatric disorders. Nat Rev Neurosci. 2015;16:201–12.
Google Scholar
Torres-Berrío A, Nouel D, Cuesta S, Parise EM, Restrepo-Lozano JM, Larochelle P, et al. MiR-218: a molecular switch and potential biomarker of susceptibility to stress. Mol Psychiatry. 2020;25:951–64.
Google Scholar
McIntyre RS, Jain R. Glutamatergic modulators for major depression from theory to clinical use. CNS Drugs. 2024;38:869–90.
Google Scholar
Wang YJ, Rasakham K, Huang P, Chudnovskaya D, Cowan A, Liu-Chen LY. Sex difference in κ-opioid receptor (KOPR)-mediated behaviors, brain region KOPR level and KOPR-mediated guanosine 5’-O-(3-[35S]thiotriphosphate) binding in the guinea pig. J pharmacology Exp therapeutics. 2011;339:438–50.
Google Scholar
Russell SE, Rachlin AB, Smith KL, Muschamp J, Berry L, Zhao Z, et al. Sex differences in sensitivity to the depressive-like effects of the kappa opioid receptor agonist U-50488 in rats. Biol psychiatry. 2014;76:213–22.
Google Scholar
Chen Y, Jiang Y, Jiang X, Zhai C, Wang Y, Xu C. Identification and experimental validation of hub genes underlying depressive-like behaviors induced by chronic social defeat stress. Front Pharmacol. 2024;15:1472468.
Google Scholar
Golden SA, Covington HE 3rd, Berton O, Russo SJ. A standardized protocol for repeated social defeat stress in mice. Nat Protoc. 2011;6:1183–91.
Google Scholar
Chen Y, Wang CY, Zan GY, Yao SY, Deng YZ, Shu XL, et al. Upregulation of dynorphin/kappa opioid receptor system in the dorsal hippocampus contributes to morphine withdrawal-induced place aversion. Acta pharmacologica Sin. 2023;44:538–45.
Google Scholar
Christianson JP, Flyer-Adams JG, Drugan RC, Amat J, Daut RA, Foilb AR, et al. Learned stressor resistance requires extracellular signal-regulated kinase in the prefrontal cortex. Front Behav Neurosci. 2014;8:348.
Google Scholar
Ameneiro L, Zalcman G, Robles A, Romano A. Characteristics of the Reminder that Triggers Object Recognition Memory Reconsolidation in Mice. Neuroscience. 2022;497:206–14.
Google Scholar
Griffin WC 3rd, Haun HL, Hazelbaker CL, Ramachandra VS, Becker HC. Increased extracellular glutamate in the nucleus accumbens promotes excessive ethanol drinking in ethanol dependent mice. Neuropsychopharmacology. 2014;39:707–17.
Google Scholar
Continue Reading
-

S&P hits a new high at close as strong growth lifts tech stocks
US share markets finished higher on Tuesday, with the S&P 500 closing at a record level, as fresh economic data showed the US economy is running hotter than expected.
A wave of reports, led by stronger-than-forecast growth figures, pushed government bond yields higher and helped lift growth stocks, particularly big technology names.
The US Commerce Department said the economy grew at an annual rate of 4.3 per cent in the September quarter. That was the fastest pace since the September quarter of 2023 and well above the 3.3 per cent forecast from economists surveyed by Reuters. Solid consumer spending did most of the heavy lifting.
The figures were released late because of the 43-day US government shutdown. Many analysts had expected growth to slow in the December quarter, but the surprise strength has changed how markets see the outlook for interest rates.
Investors are now less confident the US Federal Reserve will cut rates in January. Short-term bond yields rose in response, according to CME’s FedWatch Tool.
“The bond market didn’t like this news,” said Stephen Massocca, senior vice president at Wedbush Securities in San Francisco.
“It seems to me that when we lose this battle, growth does well, and growth’s doing well today,” he said.
“But if you’re a food company, or you’re a chemical company, or you’re an oil and gas company, or even if you’re like a private credit company, that’s bad news. Unless interest rates go down, it’s bad.”Tech leads the market higher
The Dow Jones Industrial Average rose 79.73 points, or 0.16 per cent, to 48,442.41. The S&P 500 gained 31.30 points, or 0.46 per cent, to 6,909.79. The Nasdaq Composite climbed 133.02 points, or 0.57 per cent, to 23,561.84.
Growth stocks clearly led the way. The S&P 500 growth index rose 0.8 per cent, while value stocks barely moved.
Artificial intelligence-linked shares added to recent gains after last week’s sell-off, which was driven by worries that valuations had run too far ahead of profits and that heavy spending by AI companies could weigh on earnings.
Nvidia jumped 3.0 per cent, making it the single biggest driver of gains in the S&P 500. Amazon, Alphabet and Broadcom also rose more than 1.0 per cent.
Not all good news
Away from the headline growth number, other data painted a mixed picture of the economy.
US consumer confidence fell in December, as households grew more anxious about jobs and incomes. Factory output was flat in November after falling the month before.
Even so, markets remain on a strong footing. All three major US share indexes are on track for a third straight year of gains. The S&P 500 and the Dow are also heading for an eighth consecutive monthly rise.
That recent momentum has fuelled hopes of a so-called “Santa Claus rally” – a seasonal pattern where the S&P 500 often rises in the final five trading days of the year and the first two sessions of January, according to the Stock Trader’s Almanac. This year, that period runs from Wednesday through to 5 January.
Holiday slowdown begins
Trading was already quieter than usual and is expected to thin out further as Christmas approaches.
US share markets will close early at 1.00pm ET on Wednesday and will be shut on Thursday for Christmas. About 14.01 billion shares changed hands during the session, below the recent 20-day average of 16.67 billion.
Company moves to watch
Shares in ServiceNow fell 1.5 per cent after the software company agreed to buy cybersecurity startup Armis for US$7.75bn (A$11.58bn) in cash.
US military shipbuilder Huntington Ingalls edged up 0.3 per cent after President Donald Trump announced plans for a new “Trump class” of battleships, which he said would be larger, faster and “100 times more powerful” than existing vessels.
Miner Freeport-McMoRan climbed 2.5 per cent to a 15-month high of US$52.29 (A$78.13), helped by record copper prices and a higher price target from Wells Fargo.
Market breadth
Falling stocks slightly outnumbered those that rose. On the Nasdaq, declines were more widespread.
The S&P 500 recorded 35 new 52-week highs and five new lows. The Nasdaq Composite logged 70 new highs and 178 new lows.
Continue Reading
-

Shoppers tipped to splash cash in Boxing Day spree
A $1.6 billion Boxing Day
Australians are expected to splash $1.6 billion on Boxing Day sales alone, as budget-conscious shoppers gravitate towards a bargain despite growing cost-of-living pressures.
Sales are tipped to rise by 4.3 per cent, delivering strong end-of-year momentum for retailers according to data from the Australian Retailers Association and Roy Morgan.
The spending surge is expected to continue into the coming week, with shoppers projected to spend $3.8 billion through to the new year.
Solid pre-Christmas spending
Early Christmas purchasing and a solid build-up through December have created a strong platform for Boxing Day trading, the association’s chief executive Chris Rodwell said.
“Retailers are finishing the year on solid footing,” he said.
“The growth we’re seeing highlights both the resilience of the sector and the enduring appeal of Boxing Day as a premier discount event.”
The products expected to drive the numbers
Household goods are expected to be the most popular items on Boxing Day, with $476 million in sales forecast, followed by clothing, footwear and accessories at $226 million.
Hospitality spending is tipped to increase by 6.8 per cent from last year to $141 million.
Supporting local business
Bargain shoppers are being urged to support local retailers during the festive spending period, with Mr Rodwell noting every purchase helps fund local jobs, training, wages and community investment.
“Ultra low-cost offshore platforms like Temu and Shein cannot match that contribution and are not held accountable to the same standards,” he said.
Continue Reading
-

Homes fit for heroes: 1,000 military homes upgraded in time for Christmas
- Completion of Consumer Charter pledge to transform 1,000 worst homes ahead of schedule
- Hundreds more military properties to be upgraded by the spring.
- The major upgrades show early delivery of the Defence Housing Strategy – a generational renewal of military homes.
Military families across the UK will celebrate Christmas in homes fit for heroes as improvements to fix 1,000 of the worst forces houses have completed ahead of schedule.
The ambitious programme of works to urgently fix 1,000 military homes has also now been extended, with a further 250 military properties to receive priority upgrades over the coming months – a 25% increase on the target set out by Defence Secretary John Healey when launching the Consumer Charter only eight months ago.
The programme of housing improvements, known as Raising the Minimum Standards, has seen significant works take place at service family homes across the UK, with upgrades made to almost 700 properties in England, over 150 properties in Northern Ireland, over 100 in Wales and over 50 in Scotland.
Works in England include improvements to more than 200 military homes in Wiltshire and Windsor, as well as homes in Bassingbourn, Swanton Morely, Woodbridge and Uxbridge.
Homes across the country have received a complete makeover including new flooring and other improvements such as replacing unreliable boilers and heating systems, repairing hundreds of leaky roofs and installing new bathrooms, kitchens, windows and doors.
These are the first steps of delivery under the MOD’s mission to transform military family housing, with £9 billion of investment allocated for a generational renewal of defence housing over the next ten years. The Defence Housing Strategy will see the modernisation, refurbishing or rebuilding of more than 40,000 service family homes and has been enabled by the landmark deal made just 12 months ago to bring 36,000 military homes back into public ownership.
Defence Secretary, John Healey MP said:
Our Armed Forces and their families sacrifice so much for our country, the least they deserve are safe and decent homes. The work we’ve done to upgrade the 1,000 worst homes means that more families can now enjoy Christmas together in homes that are fit for heroes.
This is just the start of our ambitious work to upgrade tens of thousands of homes across the country, made possible by our landmark deal to bring 36,000 homes back into public ownership and backed by £9 billion investment. We are ending the decades of neglect and giving our dedicated Armed Forces families the homes they deserve.
Cpl Jack Crean, his partner Nina and their one-year-old son Charlie have just moved into one of the newly refurbished homes at Bassingbourn Barracks in Cambridgeshire.
Cpl Crean said:
We are really pleased to be in our new home for Christmas. Everyone is a lot happier here, especially Charlie. It’s nice to live in an up-to-date house, it works so much better for the whole family and if I was to go away, I know that my family is in a clean, modern house.
David Brewer, Chief Operating Officer for the Defence Infrastructure Organisation said:
I am very proud of the improvements our teams have made to a 1,000 of our worst homes. This is just the start of a generational renewal which will see 9 out of 10 homes improved. We are already seeing the results of the changes we are making through our charter commitments and are determined to do even more to improve the homes and deliver the experience our armed forces deserve.
The refurbishment of the 1,000 worst homes was just one the Consumer Charter commitments made by the Secretary of State to improve the experience of service families. All the Charter Commitments made in April 2025 are on course to be achieved by the end of this year, including the implementation of robust standards, ensuring service families can be confident they are moving into clean and functional homes, modernised policies making it easier to personalise homes, and the introduction of a named Housing Officer for every family to provide greater support.
These improvements are already being reflected in the results of monthly surveys of Service personnel, which show a clear upward trajectory in overall levels of satisfaction.
Continue Reading
-

why Australian canola matters more than you think
Australia is set to grow enough canola this year to “fill just over six MCGs”, according to CommBank Agriculture and Sustainability Economist Dennis Voznesenski. Yet very little of that crop stays at home.
“Most of our canola is sent to Asia, the Middle East and Europe,” Voznesenski said.
Once offshore, the oilseed has two main uses. One is familiar – cooking oil. The other surprises many people.
“It’s either eaten as cooking oil or, believe it or not, turned into fuel,” he said.
Why canola is part of the fuel conversation
The idea of crops powering vehicles isn’t new, but it has gained momentum as governments and industries look for ways to cut emissions.
“A while ago scientists found that biofuels, when burnt in a car, truck or plane, produce fewer emissions than conventional fossil fuel,” Voznesenski said.
Biofuels are particularly relevant for sectors where cutting emissions is difficult. Aviation is one of them.
“You can make cars electric but not planes, at least not yet,” he said. “In the case of plane transportation, it helps reduce emissions in a hard to abate sector.”
That makes sustainable aviation fuel a growing focus globally – and a potential opportunity for Australian agriculture.
The missing piece: local production
Despite Australia’s large canola harvests, the country currently has limited ability to turn crops into fuel.
“As of today, there’s very limited capacity to create biofuel in Australia for road-based vehicles, and none for planes,” Voznesenski said.
The main barrier is cost.
“The cost of biofuel far outstrips conventional diesel,” he said.
That price gap has slowed investment locally, even as overseas markets scale up production and demand.
More than an emissions story
While emissions reduction is often the headline, Voznesenski said local biofuel production could deliver broader economic and strategic benefits.
One is supply security.
“Last year Australia imported over 95 per cent of its fuel,” he said. “That’s a scary stat for any industry.”
Producing more fuel domestically could reduce Australia’s exposure to global supply disruptions and geopolitical shocks.
Another benefit is for farmers.
“Creating local demand for crops reduces the risk of economic coercion being used against the farming sector,” Voznesenski said, pointing to recent tariff disputes that have affected agricultural exports over the past five years.
A domestic biofuels industry could provide growers with another major buyer for their crops, helping to diversify income streams and reduce reliance on a small number of export markets.
What it could mean for canola growers
If Australia were to establish a sustainable aviation fuel industry, the scale of demand would be significant.
“If a sector for sustainable aviation fuel production is created in Australia, our numbers show that roughly a million tonnes of canola would be needed,” Voznesenski said.
That level of demand would represent a substantial share of current production and could reshape how and where canola is sold.
It would also keep more value onshore, linking regional farming communities more closely to domestic energy and transport supply chains.
The key takeaway
Canola may look like just another crop, but it sits at the intersection of agriculture, energy security and emissions reduction.
You can explore the economics and implications of canola in more detail in the report Refuelling Australian Aviation.
Continue Reading
-
Gold Climbs Above $4,500/oz for First Time Amid Rising Geopolitical Tensions – The Wall Street Journal
- Gold Climbs Above $4,500/oz for First Time Amid Rising Geopolitical Tensions The Wall Street Journal
- Gold, silver and platinum sparkle at all-time peaks Reuters
- Gold and silver hit records as investors hunt for safety BBC
- Gold hits record high on US rate cut bets; silver joins rally to hit all-time peak Dawn
- Gold tops $4,500, Japan stabilizes, U.S. data in focus— what’s moving markets Investing.com
Continue Reading
-
PSX extends losses in PIA-driven cautious trade – Dawn
- PSX extends losses in PIA-driven cautious trade Dawn
- KSE-100 Index closes marginally lower as all eyes on PIA sale Business Recorder
- Investors tread cautiously in rollover week The Express Tribune
- Stock market sheds 200 points, closes at 171,204 points The Nation (Pakistan )
- PSX Closing Bell: Stayin’ Alive Mettis Global
Continue Reading