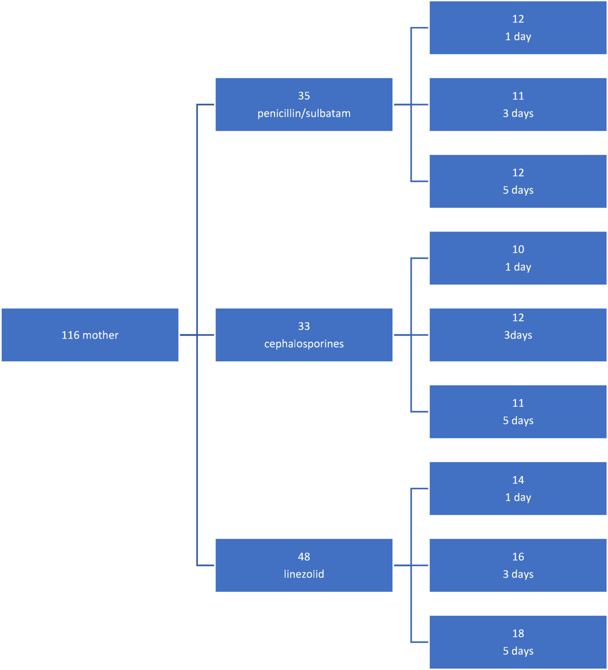
Effect of cephalosporines third generation, Penicillin/β-lactam or linezolid group on beneficial bacterial count
This study, involving 116 colostrum samples, showed that penicillin/β-lactam was associated with the highest Bifidobacteria counts…

This study, involving 116 colostrum samples, showed that penicillin/β-lactam was associated with the highest Bifidobacteria counts…