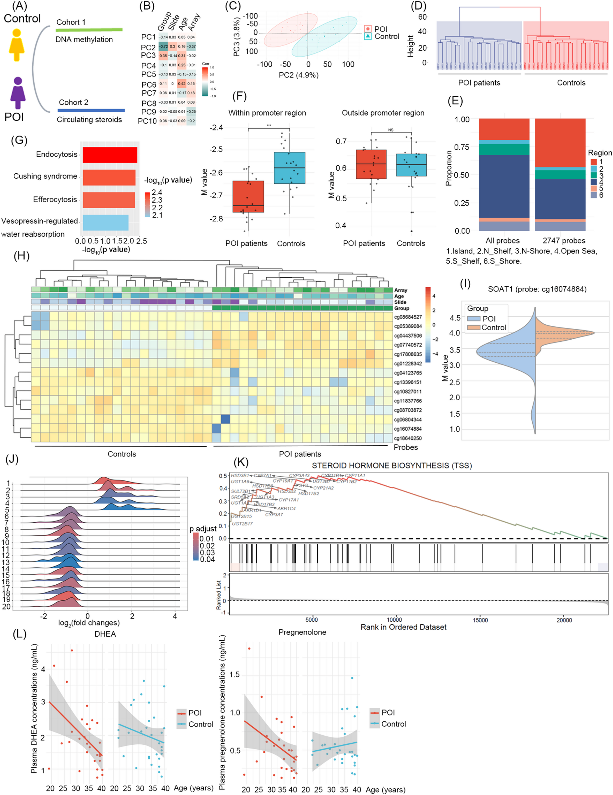
Premature ovarian insufficiency (POI) is associated with an increased risk of neurodegenerative diseases, but the underlying mechanisms remain unclear. Here, we integrated DNA methylome profiling of peripheral blood leukocytes and circulating…
Epigenetic dysregulation of steroidogenesis and neuroactive steroid deficiency in premature ovarian insufficiency: implications for neurodegenerative risk | Biomarker Research
