By examining fruit physiology, cell structure, antioxidant systems, and gene expression, researchers found that moderate low-temperature storage preserves firmness, slows ripening, and enhances antioxidant defenses in…
Category: 7. Science
-

This tiny claw in a 500-million-year-old fossil just rewrote the origin of spiders
After a long day of teaching, Rudy Lerosey-Aubril turned to a familiar task: preparing a Cambrian arthropod fossil for study. At first glance, the specimen looked typical for its age. But as he carefully removed surrounding material, something…
Continue Reading
-

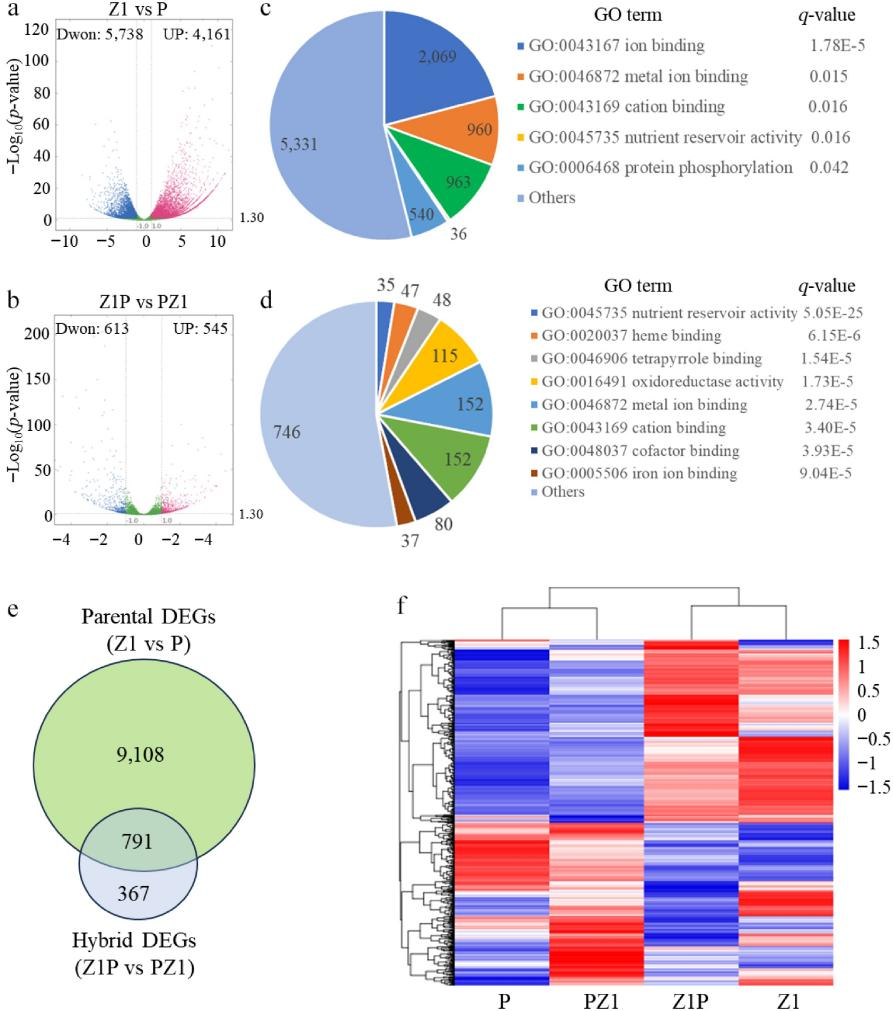
Maternal parent sets the pace: Imprinted genes linked to faster drying in hybrid maize seeds
Using multi-year field trials and transcriptome-wide allele-specific expression analyses, they showed maternal inbred choice can speed seed dehydration in reciprocal hybrids and identified hundreds of candidate imprinted genes…
Continue Reading
-

Ancient bees found nesting inside fossil bones in rare cave discovery
A giant barn owl, a type of rodent called a hutia, and a burrowing bee entered a cave. Only two of them left. Which one stayed behind? The answer is the one that cannot fly.
This unusual chain of events likely unfolded thousands of years ago on…
Continue Reading
-

A pair of planet-forming discs
This month’s NASA/ESA/CSA James Webb Space Telescope Picture of the Month offers us a two-for-one on brand new stars – with some potential planets thrown in as well!
This visual highlights Webb’s views of the protoplanetary discs…
Continue Reading
-

Silent Storm Over Our Heads: Why Space Junk Is Everyone’s Problem
Space debris isn’t just a hurdle for astronauts or a plot point for sci-fi movies—it is a looming threat to our modern way of life. Today, tens of thousands of cataloged objects larger than 10 cantimetres, from spent rocket stages to…
Continue Reading
-
Scientists Discover Locally Excited Slow-Mode Waves as Critical Coronal Heating Mechanism in Solar Coronal Holes—-Chinese Academy of Sciences
Coronal heating remains a pivotal enigma in modern astrophysics: Why is the Sun’s outermost atmospheric layer—the corona—hundreds of times hotter than its photosphere? Solving this longstanding puzzle hinges on addressing two core questions:…
Continue Reading
-

SpaceX Starship could slash travel time to Uranus in half
The ice giants are among the most fascinating targets in our solar system, and Uranus has recently moved to the top of the list. The 2022 Decadal Survey from the National Academies identified it as the highest priority destination for future…
Continue Reading
-

A geologist’s playground, an elite retreat or a staging post to a new frontier? – The Irish Times
It says everything about the moon and its mysteries that nobody has seen, with their own eyes, the whole of the far side. We had no idea what much of it looked like until a Soviet probe sent back pictures in 1959. But, if all goes to plan, this…
Continue Reading
-

Lung evolution shaped body size limits in early land vertebrates
The water-to-land transition stands as one of the most significant events in vertebrate evolution, giving rise to the two major groups of living land vertebrates-amniotes and lissamphibians-which occupy markedly different ecological…
Continue Reading
